Run Complete Payroll Output

The Complete Payroll Output feature processes all selected clients at the same time, but for each client, the feature uses the firm-level and client-level settings that you've previously set up. Note the following information before printing Complete Payroll Output.
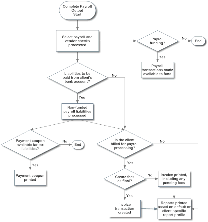
  • If liabilities are created during the printing process:
    • Non-funded liabilities created during Complete Payroll Output are printed as checks or as direct deposit payments, and paid, using the payroll date as the payment date. This triggers the application to print payment coupons (if applicable) for state tax liability payments. You can mark the Use due date as payment date checkbox on the Print Checks screen to use the due date from the selected liability as the payment date. (Note: If multiple liabilities are selected for a vendor and they have different due dates, the application uses the earliest of those dates as the payment date) When this checkbox is cleared, the application uses the system date as the payment date by default.
    • Funded liabilities are created in the Manage Impound Payments screen to be funded at a later time.
  • Non-funded liabilities are paid or not paid during the printing process based on the selection made in the Complete Payroll Output section on the Payroll Automation tab on the Firm screen.
  • Checks being sent to the portal for remote check printing will not be affected by selections made in the Checks tab of the Print window.
  • The reports that print for each client will be based on the report profile selected in the Payroll Automation tab on the Firm screen.
  • Billing invoices will use the invoice layout currently selected for the firm in the Print Billing Invoices screen.
  • If a client is set up to create fees as final (in the Billing tab on the Clients screen), no invoice will be printed for that client.

Printing Complete Payroll Output

  1. When it is time to print checks for your clients, choose
    File
    , then
    Print Checks
    and mark the checkboxes for the appropriate payroll or vendor checks. At least 1 payroll check must be selected for the
    Complete Payroll Output
    button to become available.
  2. Instead of selecting the
    Print Selected
    button, select the
    Complete Payroll Output
    button to open the combined output Print window, which contains tabbed pages for each output type: Checks, Reports, and Billing Invoices.
  3. In the Print window, make your selections for each output type and then select
    OK
    to print your Complete Payroll Output for the selected clients.
note
When you select the
Output to printer
option, be sure to select a printer from the dropdown list.

Complete Payroll Output workflow

Related Content

error-icon

Triva isn't available right now.

Check out the support page for our phone number and hours

error-close